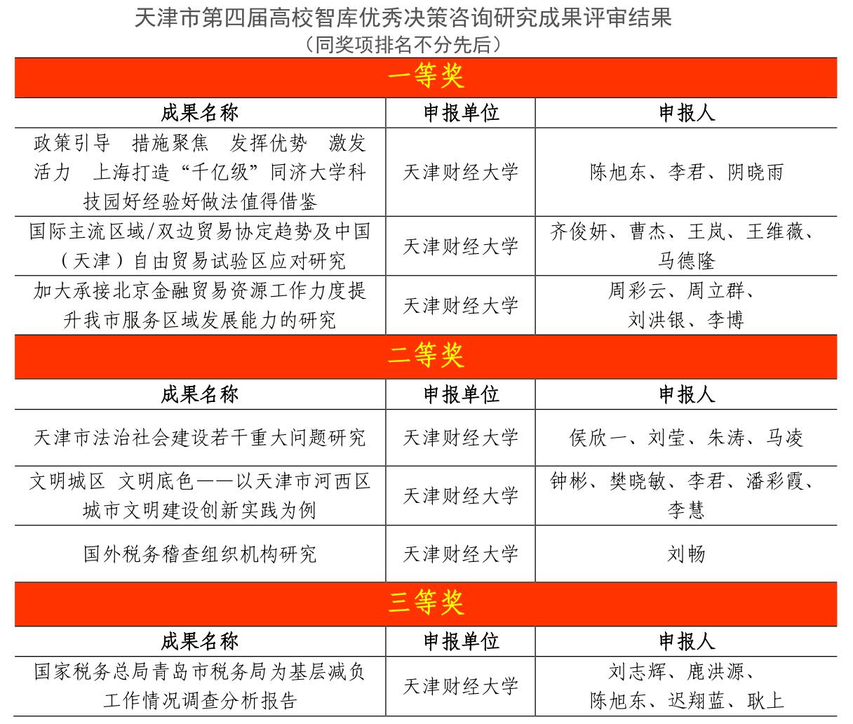
近日,天津市第四届高校智库优秀决策咨询研究成果评审结果正式公布,经公开申报、专家评审、社会公示等程序,我校共有7项决策咨询研究成果获奖。其中,一等奖3项,二等奖3项,三等奖1项,在一等奖获奖数量上实现突破。获奖结果如下:

近年来,学校以高校智库建设为依托,着力搭建与天津市政协、天津市政府研究室、天津市社科联、天津市科技局等对接平台,拓展咨政服务渠道;并通过“校外专家指导+校内人才培养”双驱动模式,挖掘和培养咨政人才。2021年,学校印发《天津财经大学高水平代表性学术成果目录》《天津财经大学高质量优秀学术成果目录》,将咨政成果纳入科研评价体系。下一步,学校将继续加大高质量智库成果的培育支持力度,积极探索基础理论研究与应用对策研究的融合路径,有效推动智库建设与学科建设、人才建设的协同发展,为国家战略决策及天津市地方经济社会发展提供有力支撑。