TUFE Overview

天财新闻
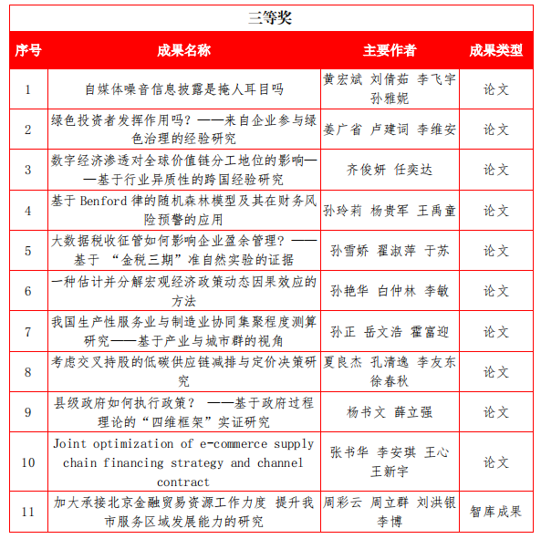
我校多项成果获第十八届天津市社会科学优秀成果奖
2024-01-02 供稿单位:科技创新与成果转化办公室

日前,第十八届天津市社会科学优秀成果奖评审结果正式公布,我校16项成果获奖,其中一等奖2项,二等奖3项,三等奖11项。在本届天津市社科优秀成果评奖中,学校坚持政治性、专业性和实践性相结合的原则,严格落实评奖办“两级两审”的要求,严格把握时间节点,通过集中培训、一对一指导,细致打磨申报材料,高效率、高水平完成了评奖申报工作。

天津市社会科学优秀成果奖每两年组织一次,是由天津市委、市政府批准设置并颁发的我市社会科学类最高奖,也是我校最为重要的省部级科研奖项之一。我校本届获奖成果中既有国家社科基金项目、国家自科基金项目的最新理论研究成果,又有服务国家及地方社会发展的智库成果,体现出较高的学术价值和社会反响。

  •