近日,教育部公布了第三期供需对接就业育人项目立项名单,我校十一个项目获得立项。
为贯彻落实党中央、国务院关于高校毕业生就业创业工作的决策部署,深化产教融合、校企合作,健全完善校企协同育人机制,推动高校人才培养与就业有机联动、人才供需有效对接,全国普通高校毕业生就业创业指导委员会组织有关用人单位和高校持续深入实施供需对接就业育人项目。经高校与用人单位联合申报,专家审核,确定了教育部第三期供需对接就业育人项目名单。
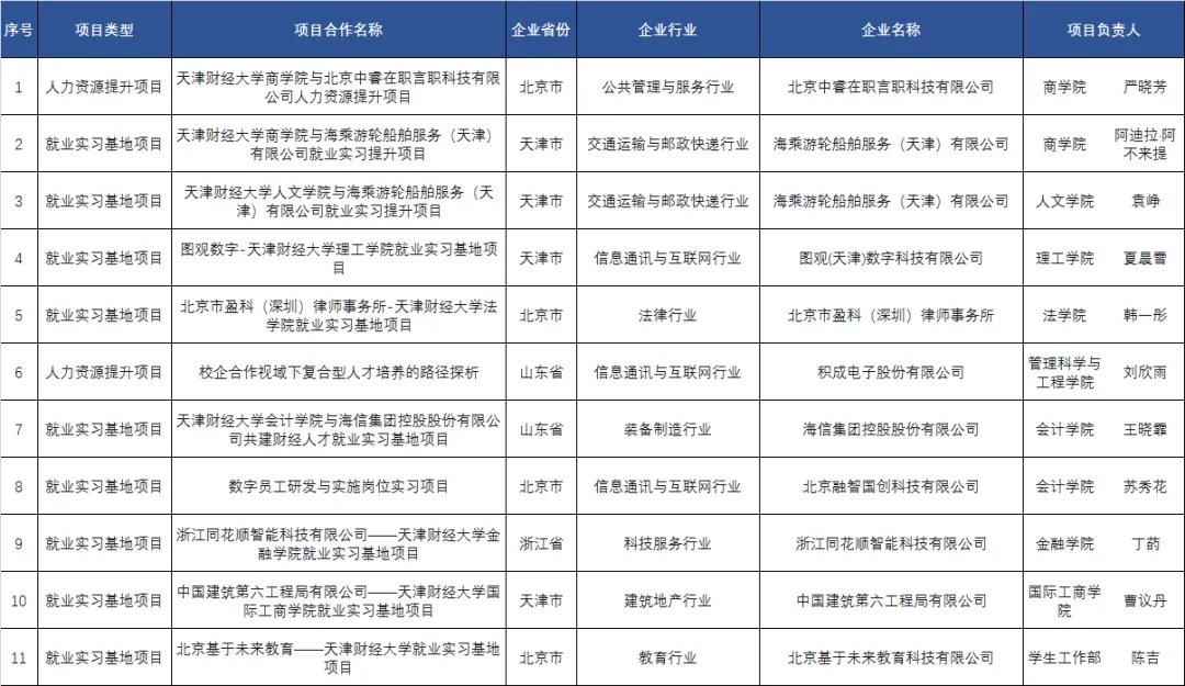
我校商学院严晓芳、阿迪拉·阿不来提、人文学院袁峥、理工学院夏晨雪、法学院韩一彤、管理科学与工程学院刘欣雨、会计学院王晓霏、苏秀花、金融学院丁菂、国际工商学院曹议丹、党委学生工作部陈吉等十一位老师与相关企业申请的项目获得立项。


关于公布教育部第三期供需对接就业育人项目立项名单的通知

我校获批立项项目
天津财经大学高度重视产教融合,坚持以专业需求为导向,深度了解用人单位对毕业生的知识、能力、素质要求,认真分析相关行业发展趋势和人才需求形势,并不断探索校企协同育人新模式。本次就业育人项目的实施,将进一步提升我校学生专业能力素养,并为学生社会实践锻炼提供更为广阔的平台。
下一步,学校将继续贯彻党中央、国务院关于高校毕业生就业工作的决策部署,全面落实“高校书记校长访企拓岗促就业专项行动”,找准高校与用人单位合作的切入点,实现互惠共赢、共同发展,帮助学生顺利完成从校园到职场的角色转变。