TUFE Overview

天财新闻
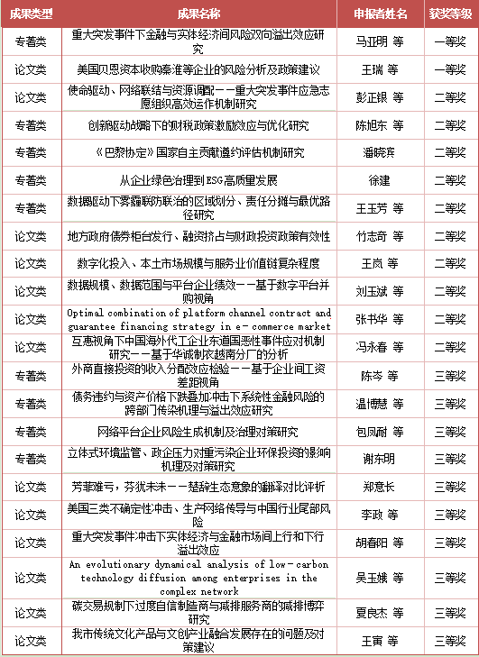
我校22项成果获第十九届天津市社会科学优秀成果奖
2025-12-04 供稿单位:科研处

近日,第十九届天津市社会科学优秀成果奖公布,我校共有22项成果获奖,获奖数量位居市属高校第二,其中,一等奖2项、二等奖10项、三等奖10项。我校此次获奖成果覆盖经济学、管理学、法学、文学、智库等多个学科领域,既包含对学术前沿问题的深入探索,也包括服务国家战略和地方发展的智库研究。

天津市社会科学优秀成果奖由市委、市政府批准设立,每两年评审一次,是我市社会科学领域的最高奖项。在本届天津市社科优秀成果评奖中,学校秉持政治性、专业性和实践性相结合的原则,严格执行“两级两审”工作要求,严控时间节点,通过集中培训和一对一指导,精心打磨申报材料,高质量完成了评奖申报工作。

近年来,学校着力构建哲学社会科学自主知识体系,不断优化科研管理机制,持续推进有组织科研,稳步提升科研服务保障水平,为教师开展科研工作营造了良好环境。下一步,学校将继续以第三次党代会精神为指引,把科研成果培育与申报纳入科研攻坚行动重点任务,进一步加强高质量成果的挖掘、培育与转化,持续提升科研工作整体水平,为学校学科建设与高质量发展、为繁荣天津市哲学社会科学事业贡献更多天财智慧与力量。