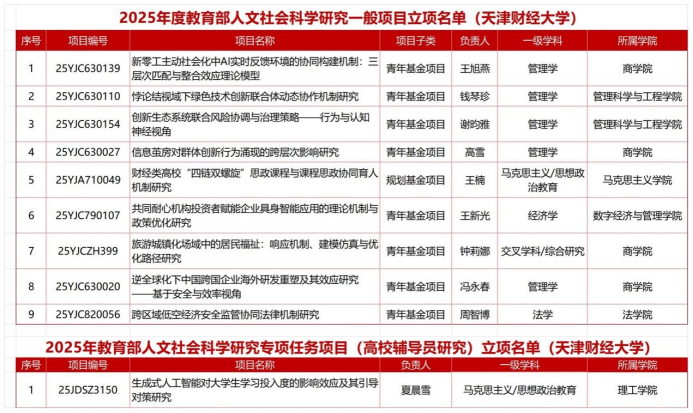
近日,教育部社会科学司公布2025年人文社会科学研究一般项目立项名单和人文社会科学研究专项任务项目(高校辅导员研究)立项名单,我校成功获批人文社会科学研究一般项目9项,专项任务项目(高校辅导员研究)1项,共计10项,立项数量创近年新高,充分彰显学校在人文社科领域的学科优势与创新活力。
本次获批人文社会科学研究一般项目中,呈现三个特点。一是学科覆盖多元均衡:项目涵盖管理学、经济学、法学、马克思主义理论、交叉学科等5个一级学科,其中管理学领域立项5项,既巩固优势学科引领地位,又拓展新兴学科研究方向;二是青年教师成为主力:9个立项项目中,8项为青年基金项目,1项为规划基金项目,充分体现学校青年学者科研梯队建设的显著成效,学术传承活力凸显;三是学院协同多点突破:商学院以4项立项领跑全校,管理科学与工程学院、马克思主义学院、数字经济与管理学院、法学院均有项目获批,形成“重点突出、多院共进”的科研格局。

教育部人文社会科学研究项目是我国人文社会科学领域层次高、权威性强、影响力广的重要科研项目,旨在引导高校聚焦国家战略需求与学术前沿,开展高质量理论研究与应用探索,直接反映高校在人文社会科学领域的研究实力与学科建设水平,是衡量高校科研竞争力的重要指标之一。
学校将以此次立项为契机,进一步加强有组织科研,为项目研究提供全方位保障,定期开展科研培训和学术讲座,加强科研平台建设,加大对青年学者的培养力度,持续营造浓厚学术氛围。下一步,我校将继续立足国家战略需求,聚焦学术前沿,不断提升人文社会科学研究水平,为服务国家经济社会发展和教育事业进步贡献更多智慧和力量!