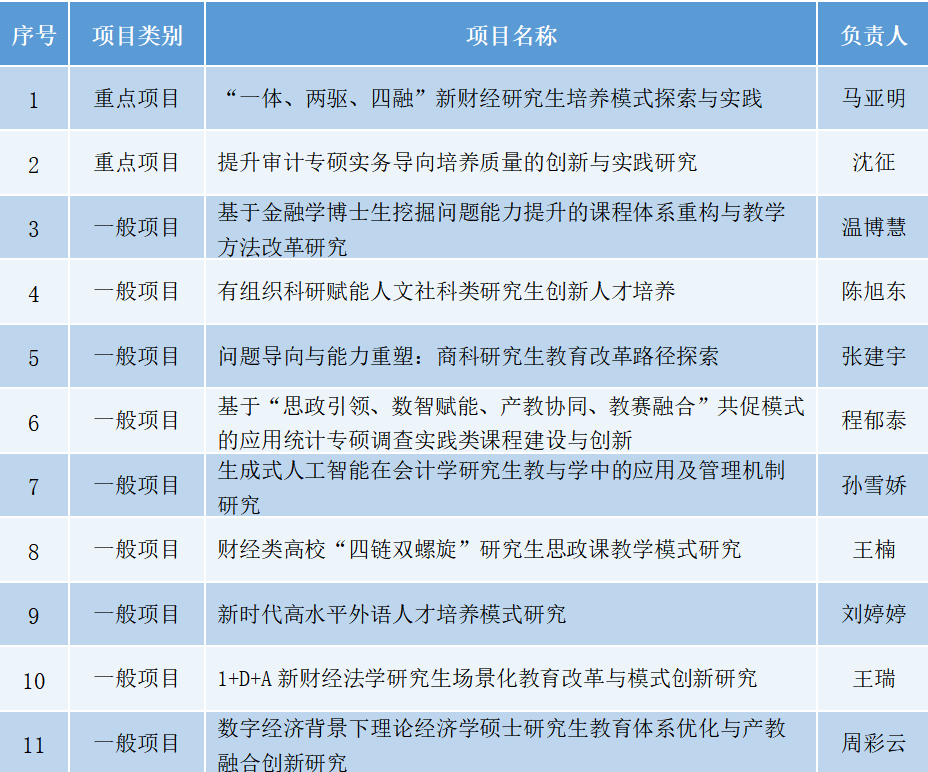
近日,天津市教育委员会公布2025年天津市高等学校研究生教育改革研究计划项目(以下简称“天津市研究生教改项目”)立项名单,我校11个项目获批立项,立项数量稳步增长,成果喜人。

天津市研究生教改项目是市教委深入贯彻党的二十大精神、全面落实习近平总书记关于研究生教育的重要指示精神,聚焦深化研究生教育教学改革、破解发展重大理论与实践难题、培育高水平教学成果、推动区域研究生教育高质量发展的重要举措,为学校人才培养改革提供了重要抓手。长期以来,我校始终将研究生教育教学研究与改革置于战略高度,紧扣“新财经”建设核心目标,主动对接新时代研究生教育发展需求,打破学科壁垒,探索跨领域、重实效的育人新路径。此次11项立项的取得,是在2023年10项立项基础上的持续突破,为学校后续教学成果凝练、育人模式创新积蓄了坚实力量。
下一步,学校将严格按照市教委项目建设要求,强化政策支撑与条件保障,健全项目管理机制,精准推进开题论证、中期督导、结项验收等各环节工作,确保所有项目高标准落地、高质量收官,力争形成一批兼具创新性、实践性与推广价值的标志性研究成果。同时,学校将以此次立项为契机,紧密围绕新时代研究生教育发展新形势、新任务、新要求,锚定学校“十五五”改革发展规划,深耕基础性、全局性、引领性、前瞻性研究,持续推动研究生培养体系优化升级,为打造高素质复合型财经人才培养高地、赋能学校研究生教育事业高质量发展注入强劲动力。