动态资讯
人文学院师生喜获外语学科竞赛多项大奖
2021-12-01 供稿单位:人文学院

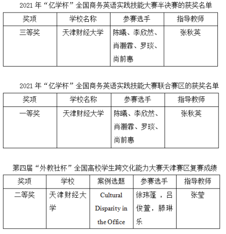
近日,喜讯传来,人文学院师生在多个学科竞赛中取得佳绩,其中,商务英语系陈曦、李欣然、肖灏霏、罗琰、尚前惠5名同学获“亿学杯”全国商务英语实践技能大赛全国总决赛三等奖、联合赛区一等奖,张秋英老师获优秀指导教师称号;由商务英语系张莹老师指导的徐玮蓬,吕俊萱,滕琳乐3位同学参加第4届“外教社杯”全国高校学生跨文化能力大赛,获天津赛区复赛二等奖;日语系彭璐瑶、黄潇、孙梦娇、杨皖皖、高胜寒5名同学分获第四届“人民中国杯”日语国际翻译大赛二等级和三等奖,高胜寒获得由人民日报海外版月刊特别设立的“后浪奋进奖”,张海萌老师获优秀指导教师奖。

近年来,学校秉承传统,高度重视学生的学术研究和实际能力的培养,积极鼓励并大力支持学生参加学科竞赛,尤其是外语学科,专门组织教师从学生选择、培训练习以及最后参赛,全程跟踪指导,尽心尽力,形成浓厚的学习氛围,历年历次比赛均硕果累累。

此次参与的三项比赛涉及不同的方向,对师生的要求迥异,其中“亿学杯”全国商务英语实践技能大赛秉承“语言+商务”及“理论结合实践”的特点,引导大学生投身实践,在比赛中将课堂知识、语言技能、商务实践紧密衔接,融会贯通;“外教社杯”全国高校学生跨文化能力大赛专注打造高校学生语言文化类一流竞赛平台,助力高等学校人才培养新模式探索,促进国际交流合作,培养“能讲好中国故事,传播好中国声音”的复合型高素质国际化人才;“人民中国杯”日语国际翻译大赛由中国外文局人民中国杂志社与教育部日语教指委联合主办,广东省翻译协会和广州市联普翻译有限公司承办,作为一项级别高、影响广、规模大的日语翻译赛事,一直以来都受到业界同行的广泛关注,来自中国和日本600多所高校和企业近 6000余名选手报名参与了本届比赛。

今后,人文学院将鼓励加强针对不同学科竞赛的深入探索,在加强师生专业能力建设的同时挖掘学科竞赛所蕴含的育人功能,砥砺前行、不断奋进,继续打造具有人文专业特色的育人品牌。